Алгоритм создания виртуального мини-музея - page 6

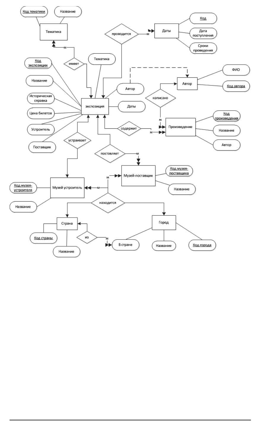
Рис. 2. Инфологическая модель ПО БД
quality=”high” bgcolor=”#FFFFFF” width=”600” height=”600”
name=”iu5”
align=”” type=”application/x-shockwave-flash”
pluginspage=”http://www.macromedia.com/go/getflashplayer”
>
<
/embed
>
<
/object
>
<
/lj-embed
>
После того как завершен процесс создания необходимого числа
виртуальных панорам, серию панорам объединяют в так называемые
виртуальные туры или прогулки, в которых переход от одной панора-
мы к другой осуществляется через активные зоны, размещенные не-
посредственно на изображениях. Наиболее наглядно и информативно
выглядит объединение панорам с планами помещений. Такой подход
позволяет создавать виртуальные туры с элементами навигации. При
72 ISSN 0236-3933. Вестник МГТУ им. Н.Э. Баумана. Сер. “Приборостроение”. 2013. № 4
1,2,3,4,5 7,8,9,10,11,12
Powered by FlippingBook