Методика структурного синтеза нейронов-преобразователей аналого-цифровой нейросети - page 10

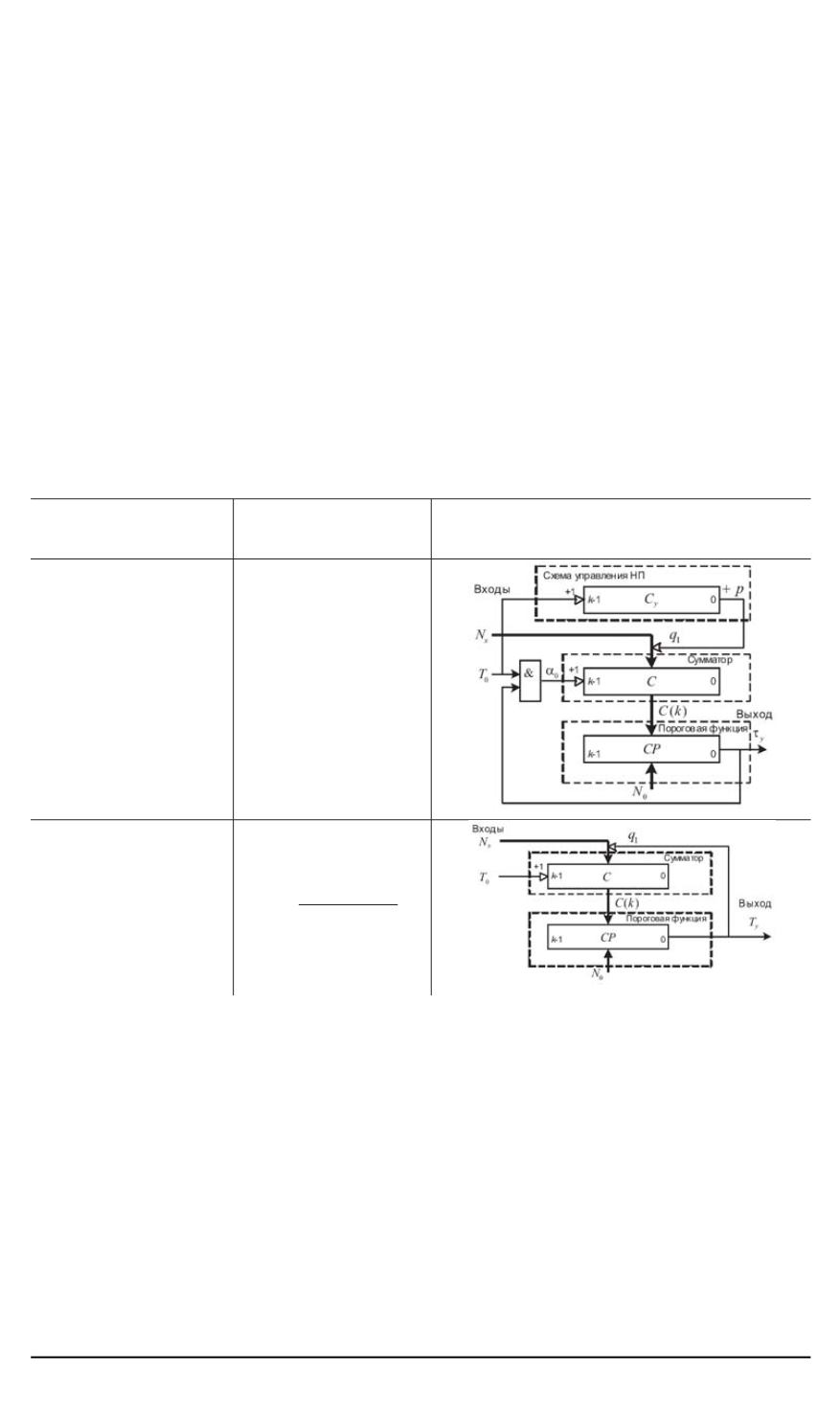
В соответствии со списком ОУ (см. табл. 1), выполняющих опера-
ции НП, строится логическая схема НП (табл. 2, строка 1) совместно
с его схемой управления, функционирующей в соответствии с зако-
дированным графом НП (см. рис. 4,
б
). Схема НП схожа со структура-
ми известных устройств преобразования кода во временн´oй интервал
[9, 10]. Выявление данной аналогии показывает достоверность пред-
лагаемой методики структурного синтеза НП на основе применения
аппарата ИНС, что говорит о ее проектных возможностях для форма-
лизации процедур получения структур НП, нацеленных на реализацию
более сложных задач. В табл. 2 приведены логические схемы ряда НП
на основе типовых узлов цифровой ВТ. Полученные схемы исполь-
зуются на этапах структурного синтеза ИНС-преобразователя, когда
строится его логическая схема в целом.
Таблица 2
Логические (структурные) схемы элементарных НП на основе типовых узлов
цифровой ВТ
Вид преобразования
Операция
преобразования НП
Схема НП на основе типовых узлов
цифровой ВТ
N
τ
τ
y
=
T
0
(
N
θ
N
x
)
N
T
f
y
=
f
0
(
N
θ
N
x
)
,
T
y
= (
N
θ
N
x
)
/f
0
Разрядность
k
операционных узлов синтезируемых НП выбирается
исходя из требуемой точности преобразования. С этой целью прово-
дится анализ технических характеристик полученной схемы НП, на-
пример, с использованием эквивалентных схем учета его инструмен-
тальных погрешностей [10], что позволяет получить аналитические
выражения, связывающие разрядность операционных узлов и цикл
(или время) преобразования с допустимой погрешностью преобразо-
вания.
Реализация НП “код–временной интервал” на ПЛИС.
Для по-
лучения логических схем НП на программируемых логических инте-
110 ISSN 0236-3933. Вестник МГТУ им. Н.Э. Баумана. Сер. “Приборостроение”. 2013. № 4
1,2,3,4,5,6,7,8,9 11,12,13,14