Автоматизация расчета и анализа динамических характеристик конструкций ракет-носителей - page 4

Рис. 1. Блок-схема процесса расчета и анализа динамической схемы изделия
разную функциональность данной оболочки, ее интерфейс также дол-
жен определяться информацией, хранящейся в базе данных и относя-
щейся к выбранной пользователем “активной” динамической схеме.
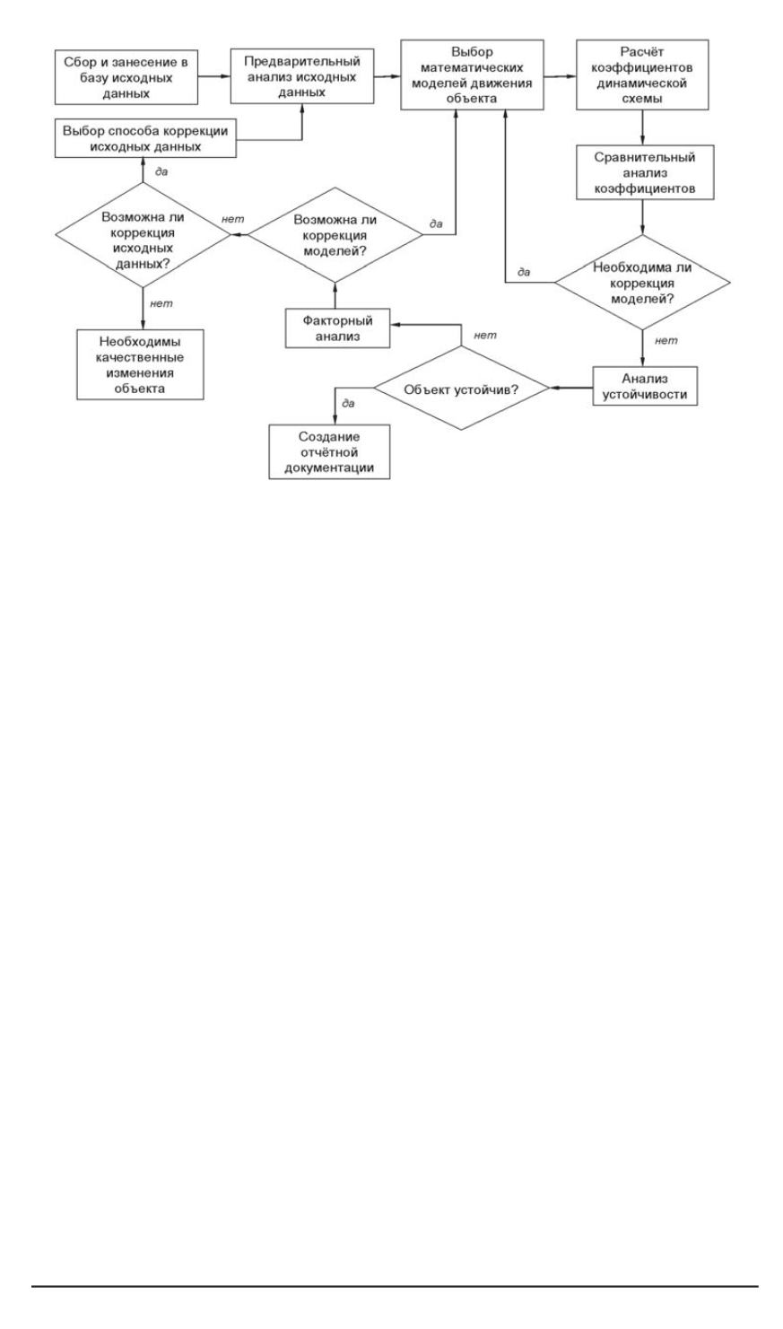
Типовая схема расчета и анализа динамической схемы конструкции
РКН с частичной регламентацией расчетных процедур в рамках дан-
ного программно-математического комплекса приведена на рис. 1.
Методика автоматизации расчета и анализа динамических ха-
рактеристик конструкции РКН.
Первый этап работы с програм-
мой — создание в базе данных нового объекта, соответствующего рас-
считываемой динамической схеме и заполнение основной информации
об изделии. На этом этапе (рис. 2) вводятся название динамической
схемы конструкции, число ступеней РН, тип методики расчета коэф-
фициентов, характеризующих влияние жидкого заполнения емкостей,
для каждой ступени относительно метацентра или центра масс и номе-
ра осцилляторов маятниковой модели жидкости для каналов рыскания,
тангажа и крена.
В качестве исходных данных для расчета и анализа динамической
схемы выступают геометрические и массово-инерционные характе-
ристики конструкции РКН, номинальная траектория движения центра
масс; аэродинамические коэффициенты; параметры, характеризующие
колебания жидкого топлива в баках; характеристики органов управле-
ния и т. п. Кроме того, в качестве исходных данных выступают оценки
разбросов перечисленных параметров.
Выбор математической модели
. Введенные исходные данные
служат отправной точкой при выборе математических моделей, опре-
94 ISSN 0236-3933. Вестник МГТУ им. Н.Э. Баумана. Сер. “Приборостроение”. 2008. № 1
1,2,3 5,6,7,8,9,10,11,12,13,14,...16
Powered by FlippingBook