Метод непараметрической классификации в распознавании образов - page 3

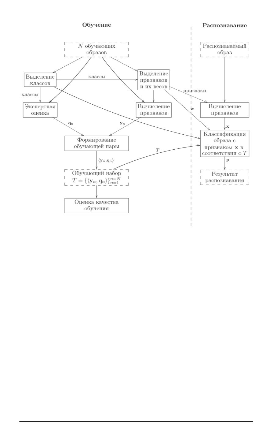
Общая схема обучения и распознавания образов
q
j,n
=
P
(
j
-
й класс
|
y
n
)
и как
степень принадлежности
,
если образ
по своей сути может принадлежать к несколькимклассамодновре
-
менно и классификация задается нечеткими
(
мягкими
)
множествами
,
т
.
е
.
q
j,n
=
χ
j
(y
n
)
,
где
χ
j
функция принадлежности
j
-
го класса
(membership function).
В обоих случаях методы распознавания оказываются одинаковыми
.
Из вектора признаков и вектора принадлежностей
,
заданных экс
-
пертами
,
формируется обучающая пара
y
,
q
.
Результатомобучения
является множество обучающих пар
T
=
{
y
1
,
q
1
,
y
2
,
q
2
, . . . ,
y
N
,
q
N
}
.
Распознавание
.
На вход системы поступает неизвестный образ
.
В
блоке
Вычисление признаков
рассчитывается вектор
x
R
D
по ал
-
горитму
,
определенному в процессе обучения
.
Классифицировать
(
или
распознать
)
образ означает найти вектор
ISSN 0236-3933.
Вестник МГТУ им
.
Н
.
Э
.
Баумана
.
Сер
. “
Приборостроение
”. 2005.
3 51
1,2 4,5,6,7,8,9,10
Powered by FlippingBook