В.В. Девятков, А.Н. Алфимцев, А.Р. Таранян
58
ISSN 0236-3933. Вестник МГТУ им. Н.Э. Баумана. Сер. Приборостроение. 2016. № 6
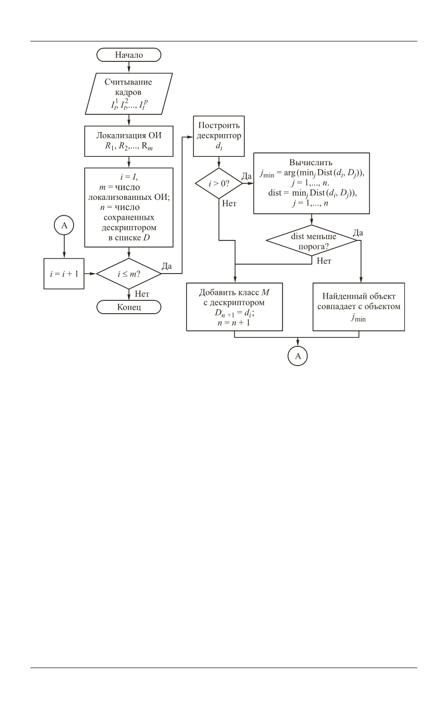
Рис. 1.
Блок-схема алгоритма локализации и сопоставления людей на кадрах
видеопотоков
Применение вычитания фона позволяет повысить качество локализации
благодаря уменьшению числа ложно-положительных срабатываний на статиче-
ских областях кадра (на которых либо нет людей, либо те уже были локализова-
ны при входе в кадр), а также в некоторых сценариях увеличить скорость лока-
лизации за счет сканирования классификатором лишь части кадра. Отметим,
что для работы алгоритма вычитания фона ему на вход необходимо передавать
последние
N
> 1 кадров видеопотока.
Классификатор. Построение ковариационных дескрипторов.
В настоящей
работе в качестве дескриптора области интереса предлагается использование
ковариационной матрицы, описанной в работе [9]. Ковариационная матрица,
как было отмечено ранее, позволяет кодировать взаимосвязи различных при-
знаков области интереса, среди которых основными, безусловно, являются цве-
товая и пространственная информация.
Ковариационная матрица для области интереса
R
строится следующим об-
разом.
1.
Для каждого пикселя
i
p R
посредством заранее предопределенной функ-
ции признаков
F
вычисляется вектор признаков
i
f
F
(
i
p
) размерности
d
, кото-




