Безопасный доступ к информации с использованием смарт-карт
ISSN 0236-3933. Вестник МГТУ им. Н.Э. Баумана. Сер. Приборостроение. 2017. № 3
101
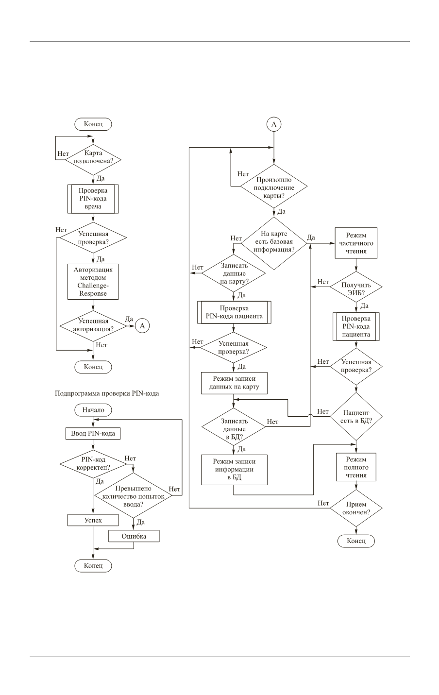
«Режим полного чтения». Режимы записи и полного чтения доступны только после
ввода PIN-кода пациентом. Режим частичного чтения доступен сразу после под-
ключения карты пациента.
Блок-схема алгоритма работы приложения представлена на рис. 4.
Рис. 4.
Блок-схема алгоритма работы приложения
Если на карте пациента уже записана информация, то окно с базовыми дан-
ными пациента появляется сразу. При открытии окна происходит проверка
подписи с использованием ключа, извлеченного из сертификата. Если после




