Выявление технических каналов утечки информации: методы, структура и характеристики средств - page 10

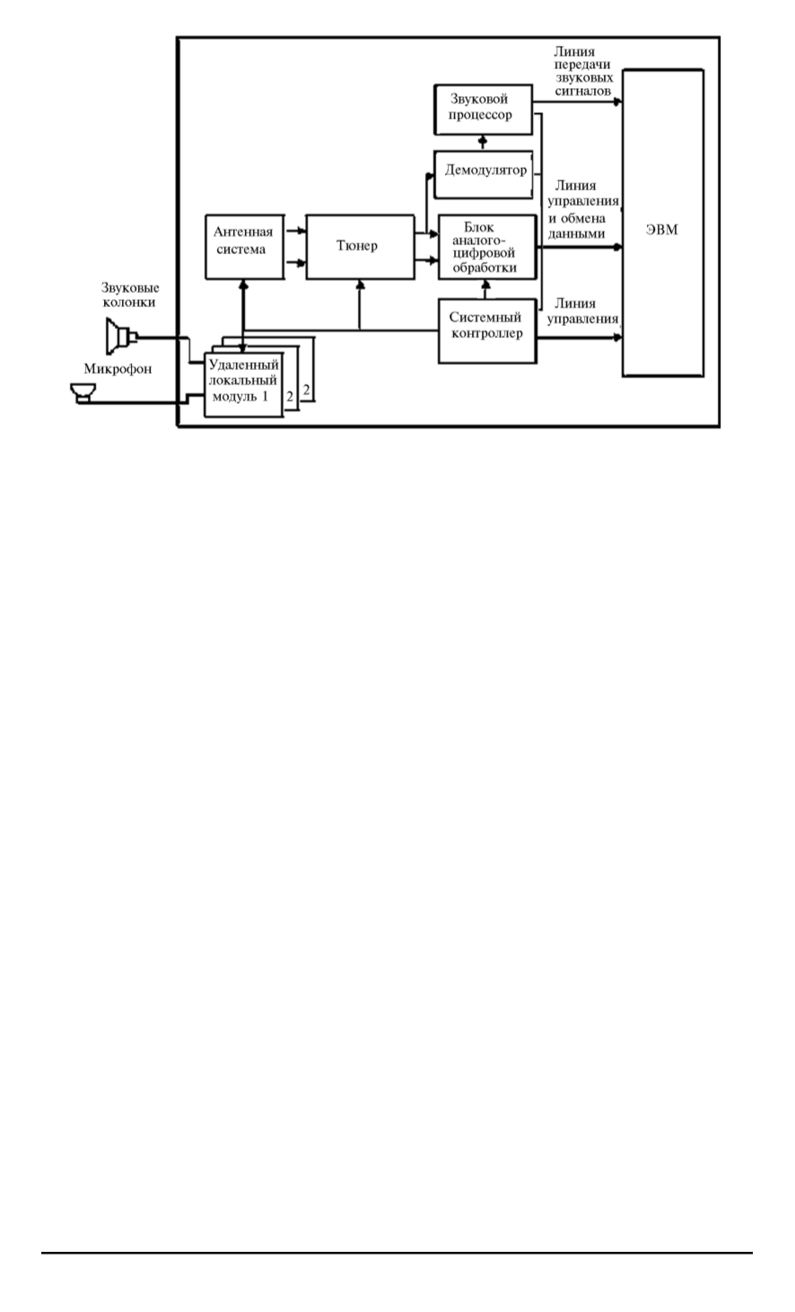
Рис
. 3.
Обобщенная структурная схема аппаратуры выявления технических ка
-
налов утечки информации
управляемый антенный коммутатор
;
управляемый по частоте приемный тракт с шириной полосы про
-
пускания по промежуточной частоте
,
равной ширине полосы одновре
-
менного анализа
;
устройство аналого
-
цифровой обработки на основе быстрого
преобразования Фурье
;
управляющее устройство с изменяемой структурой
,
определя
-
емой используемой версией специального математического обеспече
-
ния
(
рис
. 3).
Для достижения максимальной интегральной чувствительности
поисковой системы аппаратура содержит антенный коммутатор и на
-
бор широкодиапазонных антенн с квазиизотропной диаграммой на
-
правленности
,
размещаемых в контролируемом помещении
.
Одна из
них может быть использована как опорная и размещена на достаточ
-
ном удалении от контролируемого помещения
,
например на крыше
учреждения
.
В ходе панорамного анализа на каждом участке полосы
одновременного анализа осуществляется поочередное подключение
каждой из антенн ко входу радиоприемного устройства
,
при этом в
полосе мгновенного анализа
(2
или
5
МГц для комплексов четвертого
поколения
)
для каждой из антенн снимается спектр с заданной дискрет
-
ностью
(3
кГц или менее
),
а затем осуществляется сравнение значения
каждого из компонентов спектра с пороговым уровнем или со значе
-
нием соответствующего компонента спектра опорной антенны
.
Такая
обработка обеспечивает реализацию метода автоматической простран
-
ISSN 0236-3933.
Вестник МГТУ им
.
Н
.
Э
.
Баумана
.
Сер
. “
Приборостроение
”. 2003.
3 93
1,2,3,4,5,6,7,8,9 11,12,13,14,15,16,17,18,19,20,...25
Powered by FlippingBook