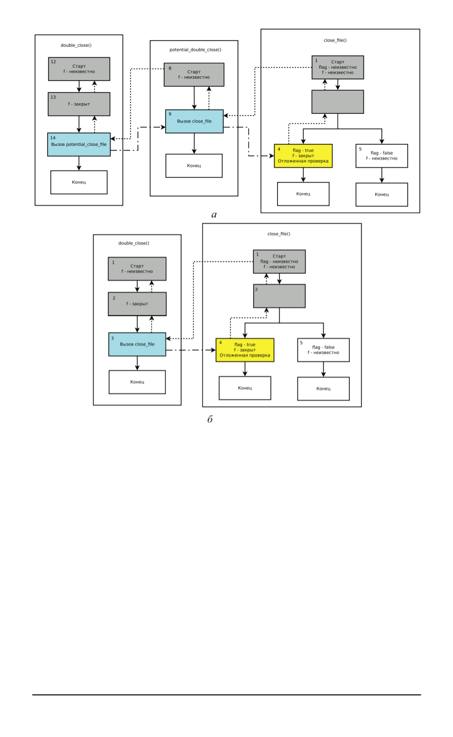
Рис. 2. Схемы построения отчета при использовании резюме вызова функции
многократной вложенности (
а
) и полного пути выполнения внутри вызываемой
функции (
б
)
точки. Схема построения пути в рассматриваемом случае показана на
рис. 2,
а
.
При показе пути внутри вложенного графа (рис. 2,
б
) возникает
проблема именования, поскольку внутри графа выполнения функции
схема именования является локальной и не связана со схемой име-
нования вызывающей функции. Указанную проблему можно решить
описанным выше способом с помощью переименования именованных
символьных значений из контекста вызываемой функции в контекст
вызывающей. При этом можно выполнять переименование не для всех
символьных значений, имеющихся внутри пути выполнения, а толь-
ко для тех, информация о которых непосредственно представляется
пользователю. Это уменьшает временн ´ые затраты, так как актуализа-
ция символьного значения может быть достаточно дорогой операцией.
92 ISSN 0236-3933. Вестник МГТУ им. Н.Э. Баумана. Сер. “Приборостроение”. 2015. № 5




