Д.Е. Супрун
90
ISSN 0236-3933. Вестник МГТУ им. Н.Э. Баумана. Сер. Приборостроение. 2016. № 5
Гауссиан
— изображение, размытое гауссовым
фильтром:
, ,
, ,
, ,
L x y
G x y I x y
где
, ,
L x y
—
значение гауссиана в точке с коор-
динатами
, ;
x y
— радиус размытия;
, ,
G x y
—
гауссово ядро;
,
I x y
— значение исходного изоб-
ражения [6].
Разность гауссианов
— изображение, получен-
ное путем попиксельного вычитания одного гаусси-
ана исходного изображения из гауссиана с другим
радиусом изображения:
, ,
, ,
, ,
,
, ,
, , .
D x y
G x y k G x y
I x y
L x y k G x y
Масштабируемое пространство изображения —
множество различных, сглаженных некоторым филь-
тром, вариантов исходного изображения. Гауссово
масштабируемое пространство является линейным и
инвариантным относительно сдвигов, вращений,
масштаба, не смещающим локальные экстремумы, и
обладает свойством полугрупп. Различная степень
размытия изображения гауссовым фильтром может
быть принята за исходное изображение, взятое в не-
котором масштабе [7].
Инвариантность относительно масштаба дости-
гают за счет нахождения ключевых точек для исход-
ного изображения, взятого в разных масштабах. По-
этому строят пирамиду гауссианов: все масштабируе-
мое пространство разбивают на некоторые участки —
октавы, причем часть масштабируемого пространства,
занимаемого следующей октавой, в 2 раза больше ча-
сти, занимаемой предыдущей. При переходе от одной
октавы к другой происходит уменьшение размеров
изображения в 2 раза. Каждой октаве изображения
соответствует бесконечное множество гауссианов
изображения. В связи с этим необходимо строить только некоторое их число
N
с определенным шагом по радиусу размытия. С тем же шагом достраивают два до-
полнительных гауссиана, таким образом, получают
N
+ 2 гауссиана. Масштаб пер-
вого изображения следующей октавы равен масштабу изображения предыдущей
октавы с номером
N
. Сглаживая изображение гауссовым фильтром по приведен-
ному алгоритму, получаем пирамиду гауссианов (рис. 5).
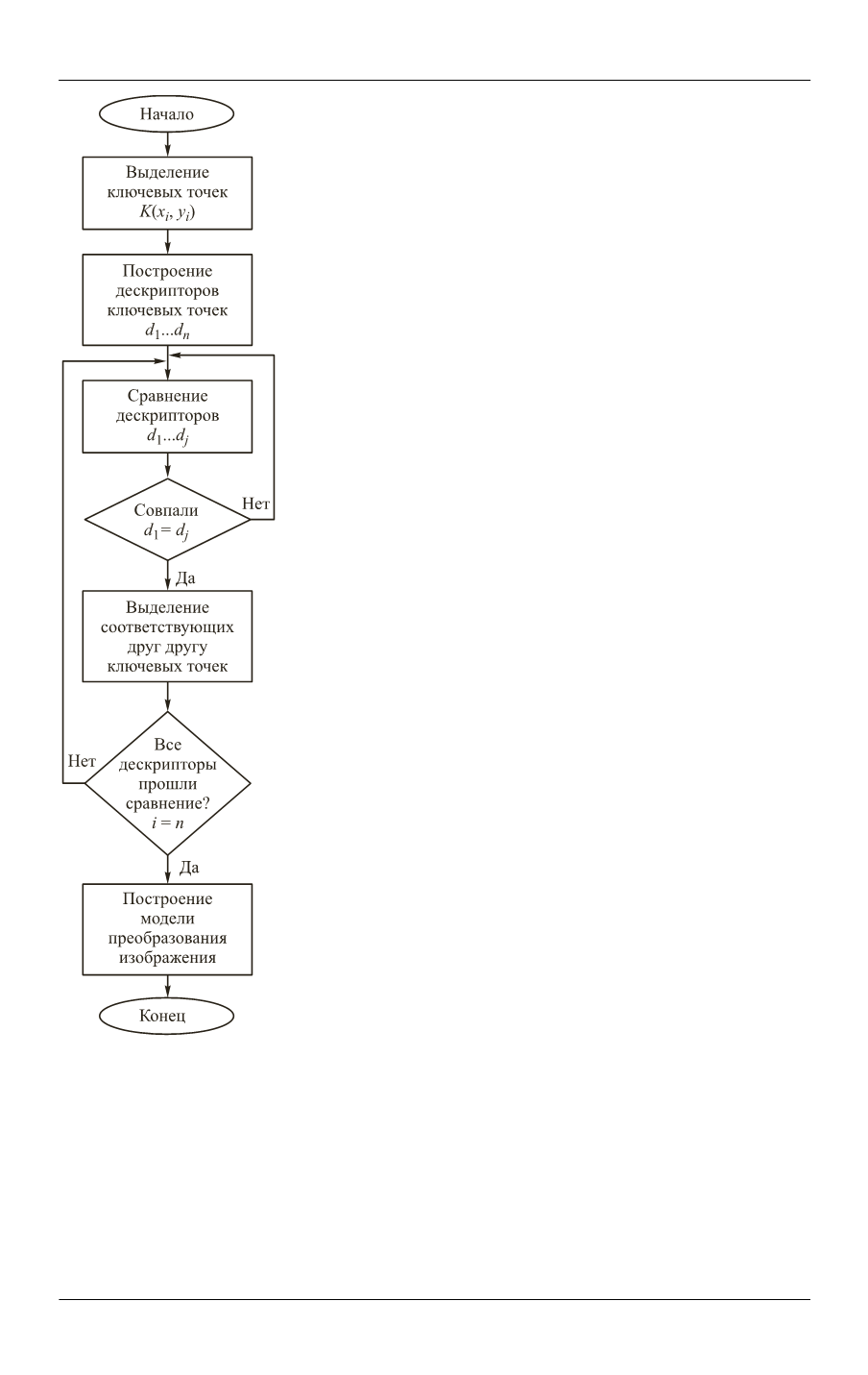
Рис. 3.
Алгоритм сопостав-
ления изображений




