Методика автоматизированной расшифровки знаменных песнопений - page 12

Рис. 8. Пример перевода рукописи музыкальным редактором
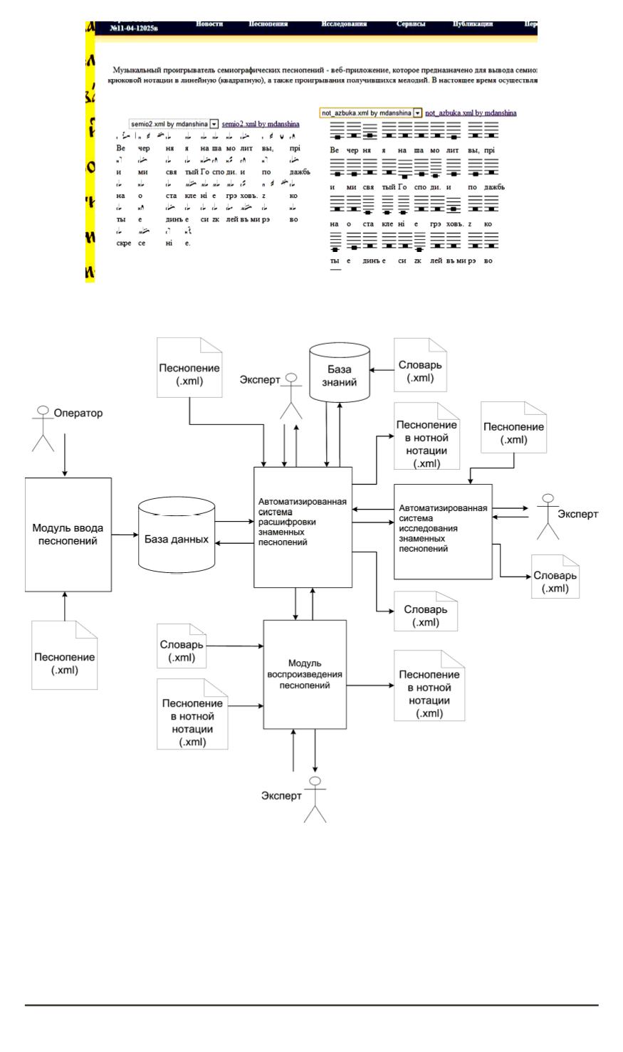
Рис. 9. Структурная схема АСНИ КС
но сложно систематизировать и тщательно проработать. Как правило,
это связано с тем, что анализировать и проводить количественные
оценки тех или иных показателей приходится вручную, при этом ин-
формационные технологии задействованы недостаточно эффективно.
Разработанный комплекс сервисов предназначен для упрощения наи-
66 ISSN 0236-3933. Вестник МГТУ им. Н.Э. Баумана. Сер. “Приборостроение”. 2014. № 4
1...,2,3,4,5,6,7,8,9,10,11 13,14,15
Powered by FlippingBook