Методика автоматизированной расшифровки знаменных песнопений - page 4

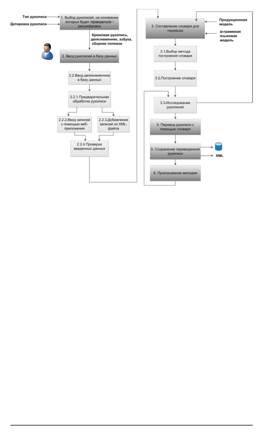
Рис. 2. Блок-схема методики автоматизированной расшифровки знаменных пес-
нопений
которых будет осуществлено построение переводных словарей. Древ-
нерусские музыкальные рукописи, относящиеся к разным временным
периодам, имеют различную структуру, поэтому для их оценки и рас-
шифровки требуются различные материалы. Укрупненно музыкаль-
ные рукописи с использованием знаменной нотации можно разбить
на следующие группы:
— азбуки
A
(рукописи, в которых приведено соответствие отдель-
ных знамен определенным нотам — одной или нескольким);
— двоезнаменники
D
(рукописи, в которых песнопения представле-
ны двумя нотациями: знаменной и линейной);
— кокизники и фитники
K
(рукописи, которые являются сводом
попевок в знаменной нотации, сгруппированных по гласам с
указанием названия каждой попевки);
— крюковые рукописи
Z
(рукописи, в которых песнопения даны в
знаменной нотации);
— сборники попевок
Sb
(рукописи, в которых перечислены попевки
в знаменной или линейной нотации).
Обычно выбор исходных данных определяется доступностью ис-
точников и возможностью использования для автоматизированной об-
работки. В перспективе могут быть разработаны конкретные рекомен-
дации по выбору отдельных рукописей с оценкой их полноты, досто-
верности и других параметров. Формально задача подбора рукописей
58 ISSN 0236-3933. Вестник МГТУ им. Н.Э. Баумана. Сер. “Приборостроение”. 2014. № 4
1,2,3 5,6,7,8,9,10,11,12,13,14,...15
Powered by FlippingBook