Моделирование измерительной системы.
Проведен численный
эксперимент, при котором исследовалась зеркальная антенна, отра-
жатель которой является квадратной вырезкой из параболоида вра-
щения. Сторона раскрыва составляет 500 мм, фокусное расстояние
300 мм. Моделирование проводились на частоте 10 ГГц, сканируемая
область — квадрат со стороной 200 мм. Плоскость сканирования разме-
щается за фокусом зеркала на расстоянии 100 мм. Шаг сканирования
выбран менее
λ/
2
, согласно теореме Котельникова, что также под-
тверждено в фундаментальной работе [25], посвященной измерениям
ближнего поля: шаг дискретизации ближнего поля
d
= 4
мм; шаг дис-
кретизации поверхности зеркала
h
= 4
мм.
Согласно формуле (23) разрешение измерительной системы в дан-
ном случае составляет 26 мм.
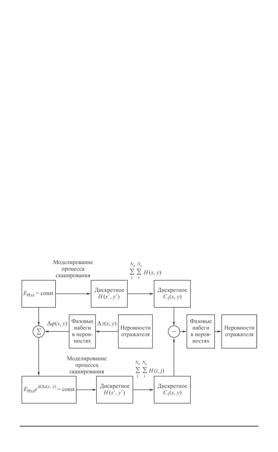
Схема численного эксперимента представлена на рис. 4. Целью мо-
делирования было выявление неровностей поверхности зеркальной
антенны. Моделирование сканирования антенны разделено на два эта-
па: исследование отражателя с поверхностью, являющейся идеальным
параболоидом, и исследование поверхности отражателя с неровнос-
тями.
На первом этапе исследовалась антенна с идеальной поверхно-
стью. Осуществлялось сканирование зондом в плоскости, параллель-
ной раскрыву на расстоянии
R
пл
= 400
мм.
Моделирование процесса измерений осуществлялось за счет рас-
чета дискретных значений
H
(
x
0
, y
0
)
, измеренных зондом в области
сканирования. Далее, согласно выражению (18), находятся набеги фа-
зы
Δ
ϕ
ид
(
x, y
)
для идеального параболоида.
Рис. 4. Схема моделирования
ISSN 0236-3933. Вестник МГТУ им. Н.Э. Баумана. Сер. “Приборостроение”. 2015. № 4 89




