Методика проектирования корпоративного хранилища данных…
ISSN 0236-3933. Вестник МГТУ им. Н.Э. Баумана. Сер. Приборостроение. 2016. № 4
35
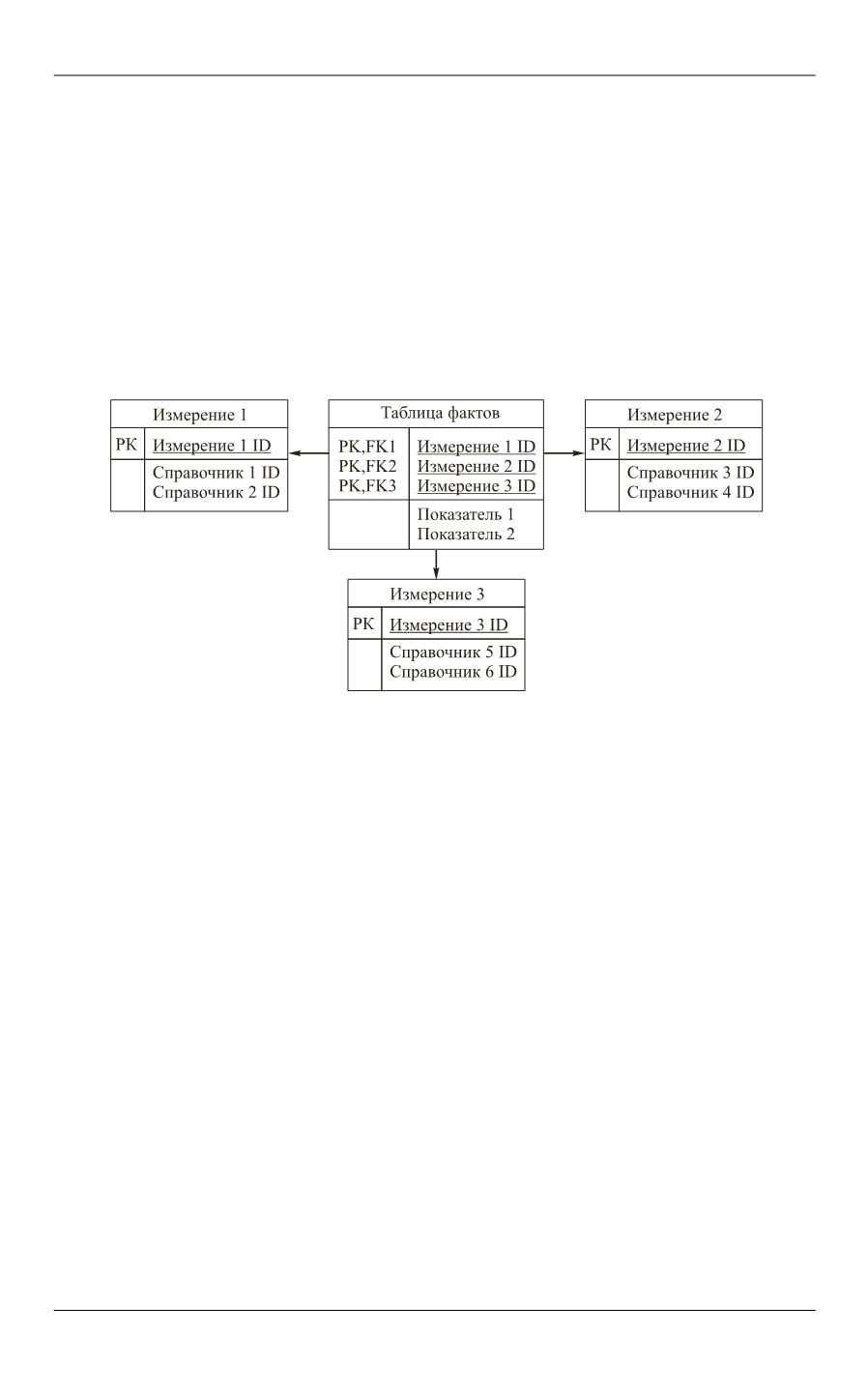
Основной таблицей инфокуба является таблица фактов, в которой отра-
жаются некоторые события, значимые для дальнейшего анализа [4]. Очевидно,
что для описания любого факта требуется набор параметров, уникально иден-
тифицирующих данный факт, и набор числовых значений, характеризующих
его. В SAP BW параметры фактов содержатся в таблицах измерений, а числовые
характеристики называются показателями и находятся непосредственно в таб-
лице фактов [5]. Таким образом, значение показателя соответствует уникальной
комбинации из ключевых полей измерений.
Структура классического OLAP-куба, часто называемая схемой–звездой,
приведена на рис. 2.
Рис. 2.
Классическая многомерная модель OLAP-куба
В SAP BW используется усовершенствованная схема–звезда, которая отли-
чается от классической схемы тем, что значения справочников не хранятся в
таблицах измерений. В SAP-схеме для каждого справочника генерируется так
называемый «суррогатный ключ» (SID), который заменяет ключ справочника в
таблице измерения. Таким образом, несколько инфокубов могут независимо
использовать одни и те же справочники в таблицах измерений [2]. Расширенная
схема–звезда, используемая в SAP BW, приведена на рис. 3.
Как было отмечено ранее, структура OLAP-куба оптимизирована для за-
просов чтения благодаря денормализации [4]. Однако системы, из которых дан-
ные поступают в хранилище (т.е. в инфокубы) очень часто построены по со-
вершенно иным принципам: к примеру, ERP-системы базируются на реляцион-
ных базах данных в третьей нормальной форме. Это означает, что между храни-
лищем данных и исходной системой должен существовать промежуточный
уровень, преобразующий информацию без потерь и агрегирования [4].
Основным источником данных для любого хранилища, как было отмечено
ранее, является OLTP-система, которая в семействе программных продуктов
SAP представлена платформой R/3. Для создания потока данных между систе-
мами SAP R/3 и SAP BW необходимо задействовать процессы ETL [4], содержа-
щие следующие стадии (рис. 4).




