Previous Page  4 / 16 Next Page
Information
Show Menu
Previous Page 4 / 16 Next Page
Page Background

С.А. Тоноян, В.А. Высочанский

36

ISSN 0236-3933. Вестник МГТУ им. Н.Э. Баумана. Сер. Приборостроение. 2016. № 4

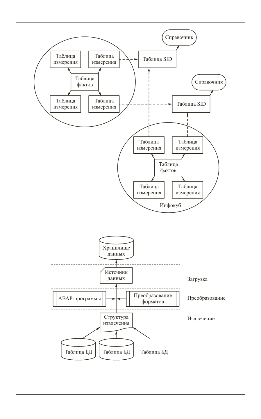
Рис. 3.

Расширенная схема–звезда SAP BW

Рис. 4.

ETL-процесс в SAP BW